Новости

20.02.2017
Армения может прославиться как страна древнейших памятников палеолита. "Было бы замечательно устроить международную конференцию для знакомства исследователей палеолита всего мира с этими уникальными находками, но для этого нужна помощь армянских коллег и представителей власти. Надеемся, что это осуществится, и Армения прославится как страна древнейших памятников палеолита" (профессор В.П. Любин, 2014г.).
...Все новости...

МЕЖДУНАРОДНЫЙ ОПЫТ

Факты

Armenian companies participating in Bahrain’s international entrepreneurs investment forum
(ARKA, January 2015)

The delegation of Meridian jewelry FEZ participates in the First International Entrepreneurs Investment Forum (January 2015)

Tentative Agenda of the First International Entrepreneurs  Inves on Entrepreneurship and Investment for Inclusive and Sustainable Industrial Development (19-21 January, 2015, Manama,  Kingdom of Bahrain)

ЕЭК и ЮНИДО подписали Совместное заявление о сотрудничестве

Speech of Mr. Paul Maseli, Director, UNIDO New-York Office and Representative to the United Nations (12th Annual Ministerial Meeting of LLDCs, New-York, 30 September 2013)

UNIDO Director-General’s meeting with the Ambassador of Armenia, Permanent Representative of the Republic of Armenia to UNIDO (14 August 2013)

Новые идеи. Новые технологии. Государственная Академия Инноваций, Москва

Армянская наука завоевывает мир. Инфо-мост Арарат, 09.12.2006г.

Программы, концепции

Программа фундаментальных исследований Российской Академии Наук "Перспективы скординированного социально-экономического развития России и Украины в общеевропейском контексте" - "Россия-Украина. Тенденции развития и перспективы сотрудничества". Статьи Ваганяна Г.А. и Ваганяна О.Г. (2014-2016гг.)

Twinning Project Fiche. Strengthening the investment promotion and investment policy institutional framework of Armenia

Armenia. Sustainable Economic Development Strategy Way to Innovative Progress (Draft)

Инвестиционная политика в РА

Global Entrepreneurship Network 2015 Impact Report

Country Programme of Cooperation between the Republic of India and UNIDO 2008-2012

Programme for Country Partnership (Senegal)

Programme for Country Partnership for Ethiopia (2015 Progress Report)

Программы долгосрочного экономического сотрудничества Республики Армения и Российской Федерации на период до 2020 года (Проект)

Statement by the Permanent Representative of the Republic of Armenia at the Fourteenth Session of the General Conference of UNIDO (Vienna)

Соглашение об осуществлении сотрудничества в области научно-исследовательского и инновационного развития между Государственной Академией Инноваций и Российско-Армянским Центром Межрегионального Сотрудничества (РОСАР)

Опыт России и Израиля

Положение о Центре научно-технического и инновационного сотрудничества России и Израиля (ЦНТИС)

Положение о Представительстве, созданном в соответствии с законодательством Российской Федерации и Республики Армения, Положением о Центре научно-технического и инновационного сотрудничества России и Израиля (ЦНТИС).

Letter from Yair Amitay, Managing Director of the Israeli Industry Center for R&D MATIMOP to A. Fursenko, Minister of Education and Science of Russian Federation

Implementation Agreement on Technological and Industrial Research and Development Cooperation between the Federal Agency of Science and Innovation of the Ministry of Education and Science of Russian Federation (Rosnauka)

Структура коммуникационного менеджмента (Россия-Израиль) научно-технического и инновационного сотрудничества. (октябрь 2006г.)

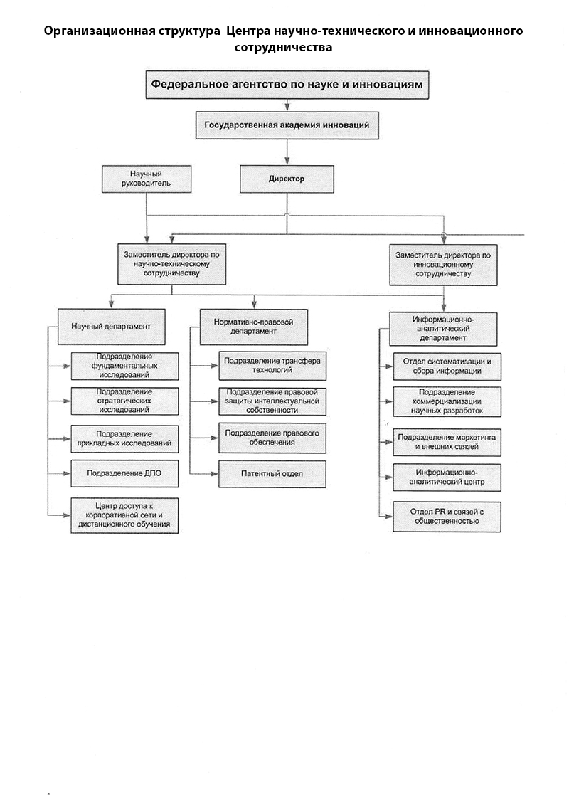
Организационная структура Центра научно-технического и инновационного сотрудничества. (октябрь 2006г.)

Справка о проделанной работе. Центр научно-технического и инновационного сотрудничества России и Израиля (ЦНТИС). (май 2006г.)

Отчет по командировке в Израиль, г. Тель-Авив сотрудников Государственной Академии Инноваций (ноябрь 2005г.)

От научной и технической идеи к бизнесу. Центр научно-технического и инновационного сотрудничества России и Израиля

От научной и технической идеи к бизнесу (рекламный буклет). Центр научно-технического и инновационного сотрудничества России и Израиля

Стажировка в Израиль (рекламный буклет). Центр научно-технического и инновационного сотрудничества России и Израиля

Цели деятельности Фонда:

создание льготных условий для инновационного и промышленного развития предприятий,

из Устава ФИПР-а

повышение конкурентоспособности малых и средних промышленных предприятий

из Устава ФИПР-а

развитие эффективного сотрудничества между малыми, средними и крупными промышленными предприятиями

из Устава ФИПР-а